首页 >
”一网通办“前提下“最多跑一次” >
政策解读
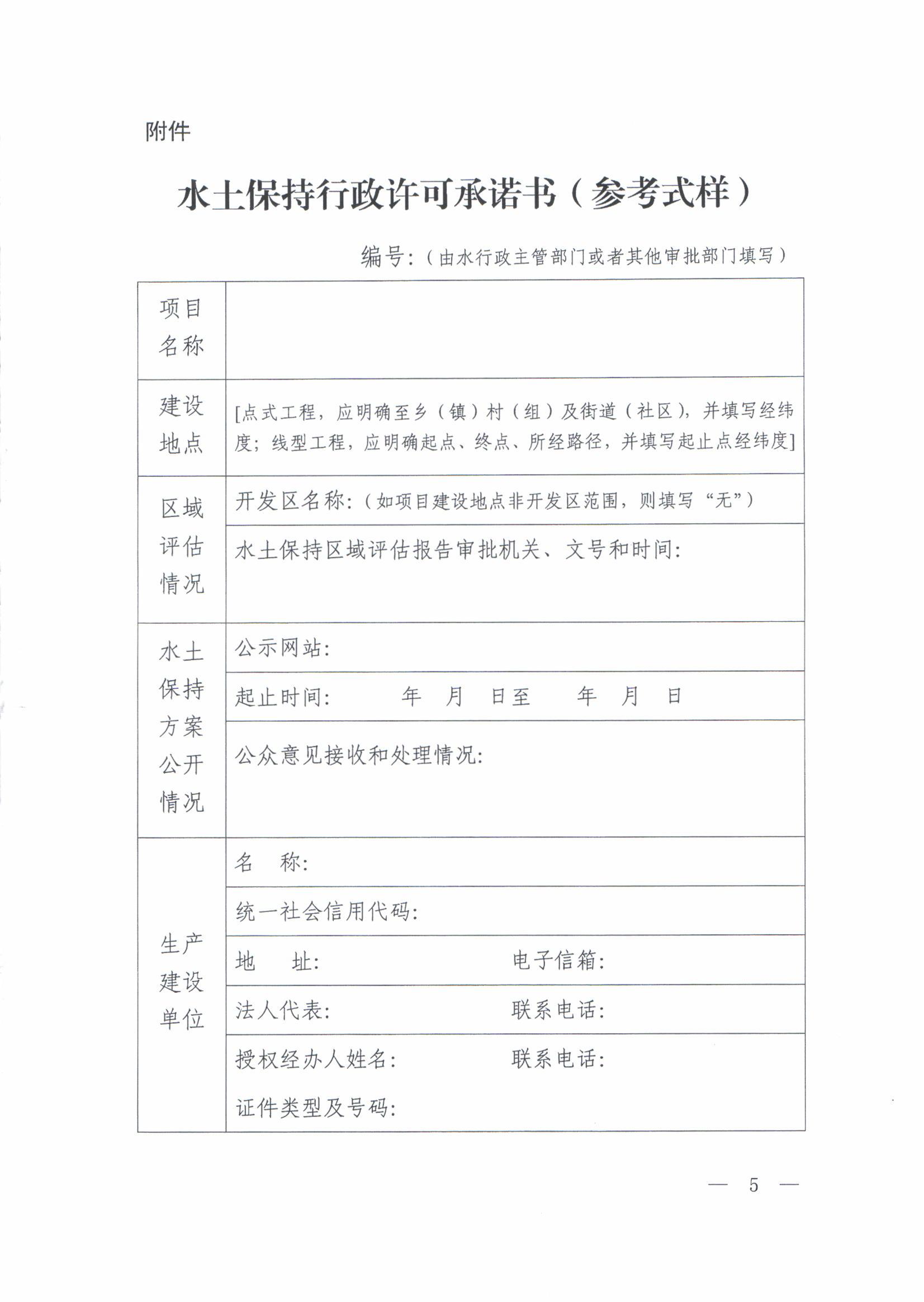
南乐县政务服务和大数据管理局 关于贯彻落实《水利部办公厅关于做好生产建设项目水土保持承诺制管理的通知》的通知
发布时间:2021-02-19
来源:政数局










